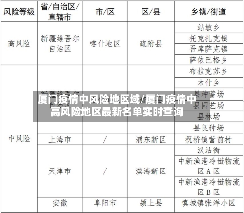
中风险地区不代表整个市。具体分析如下:中风险地区的划分依据中风险地区是根据具体位置的具体情况划分的,可以是全省、全市、某一个区 、某一个县或村 ,其划分主要依据疫情人数及严重程度,而非单纯以省市辖区为标准。中风险地区的具体范围按照国家划分要求,中风险地区具体到街道和区域 。

中高风险地区一般指城市中疫情爆发的某个区 ,或者是市下辖的县或县级市,具体认定以街道、乡镇为基本单位。详细说明如下:中高风险地区通常所指范围中高风险地区一般是指城市中疫情爆发的某个区,或者是市下辖的县或县级市 ,是根据确诊或疑似患者的数量建立的隔离区域。

中高风险地区可以是整个城市也可以是在该所属城市下辖的乡镇、街道 、社区等 。依据人民网官方网站发布的消息显示,如北京市自2020年7月份起将风险分区划定至社区(村)。

中风险地区不是代表整个市。中高风险地区是具体到某一点某一位置的,和中高风险地在同一个城市 ,并不代表着你是中高风险人员 。中风险地区是指14天内有新增确诊病例,累计确诊病例不超过50例,或累计确诊病例超过50例 ,14天内未发生聚集性疫情。按照国家的划分要求,中风险地区具体到街道和区域。
中风险是指整个市区 。中高风险地区是具体到某一点某一位置的,和中高风险地在同一个城市,并不代表着你是中高风险人员。
〖壹〗、假设你自厦门当地的低风险区域启程 ,一般都能直接进入上海,不用进行核酸检测和隔离。鉴于疫情态势时刻变化,无论如何 ,建议拨打上海的公共卫生热线电话021-123或者市民热线电话021-12345了解详情 。
〖贰〗、不建议来自中高风险地区的人回来;必须回来的,提前3天向目的地居委会报备,到达之后需要集中隔离14天 ,进行2次核酸检测 、1次血清检测;来自低风险地区且没去过相关场所的人,凭健康码通行。
〖叁〗、集中医学观察期间需配合隔离点管理,居家观察需确保单人单间、独立卫生间 ,避免与家人接触。若出现发热、咳嗽等症状,需立即联系隔离点或社区工作人员,并按指引就医。总结:上海中风险地区人员前往厦门需以“降低风险等级”为前提 ,若确需出行,需接受14天医学观察 、核酸检测及信息申报 。
〖肆〗、应该是可以来上海的,但是你需要是来自于低风险地区,如果是中高风险地区就必须要有核酸检测了 ,上海现在属于低风险地区,不过还是要佩戴口罩,做好基本的防护。
〖伍〗、不需要核酸报告。今天是2月8日 ,上海所有中危区调整为低危 。上海已经是低风险地区了。据厦门的隔离政策,如果从上海进入厦门,只要出示健康码绿码 ,体温正常,就可以过关。当然,你也可以主动去做核酸检测 。希望这些能帮到你。
〖陆〗 、不需要核酸报告。今天是2月8日 ,上海所有中危区调整为低危 。上海已经是低风险地区了。据厦门的隔离政策,如果从上海进入厦门,只要出示健康码绿码 ,体温正常,就可以过关。当然,你也可以主动去做核酸检测 。希望这些能帮到你。上海到厦门怎么去从上海到海南的飞行时间大约是3小时10分钟。

〖壹〗、中高风险地区及特定区域入(返)厦人员范围:中高风险地区(详见附表1)及10月以来内蒙古额济纳旗、甘肃张掖 、嘉峪关市入(返)厦人员。措施:立即向社区/村居、单位、住宿酒店报备 。接受14天集中或居家医学观察(不具备居家条件者集中观察)。按厦门市规程接受核酸检测。
〖贰〗 、自2021年9月13日起,厦门市同安区新民镇湖里工业园以东、同明路以西、集安路以南 、集贤路以北的区域被列为高风险地区 。划分依据:厦门市应对新冠肺炎疫情工作指挥部根据当前疫情防控实际情况 ,经专家研判后作出上述划分决定。疫情背景:此次划分高风险地区与莆田疫情传播链延伸有关。
〖叁〗、翔安区 。根据厦门市疫情工作报告了解到,厦门市没有高风险地区,有一处中风险地区 ,位于厦门市翔安区欧厝西里。厦门,福建省辖地级市、副省级市、计划单列市,国务院批复确定的中国经济特区和东南沿海重要的中心城市。
〖肆〗 、中高风险地区分布全国中高风险地区情况:截止到9月13日16点 ,全国除云南瑞丽大等贺村处于中风险地区以外,其他4个中风险、1个高风险地区均与福建疫情有关 。福建中高风险地区来源:这5个福建的中高风险地区来自福建仙游县和泉州市,说明疫情范围相对集中在局部区域 ,其他地区未受影响。
〖壹〗、“回港易 ”已于9月7日凌晨全面恢复,适用内地全境及中国澳门特区(疫情中高风险地区除外);“来港易”计划将于9月15日正式实施,非中国香港居民可通过指定口岸抵港并豁免14天强制隔离。“回港易”计划恢复详情恢复时间:9月7日凌晨起全面恢复 。
〖贰〗 、“来港易 ”计划于9月15日推出 ,在中国内地居住且非中高风险区的非香港居民抵港可豁免14天强制检疫隔离措施。
〖叁〗、现在这个政策只适用于内地的非中高风险地区,意味着如果内地出现疫情反扑,相关中高风险地区的人员来港可能无法享受该政策,会面临更严格的通关要求和检疫措施。港籍人士回港情况港籍回港朋友们更需要注意 ,近来除广东地区外,“回港易”计划都不适用。
〖肆〗、返港前3日内完成核酸检测,并持有阴性结果证明;抵港后豁免14日强制检疫 ,但需在第5及12日接受3次核酸检测;若未按时完成检测,可能面临强制检疫或罚款 。暂停地区的居民因无法满足“从非高风险地区返港”的前提,故无法使用该计划。
上海中风险地区人员应暂缓前往厦门 ,待所在地区风险等级降至低风险后方可前往;若确需前往,需接受14天集中或居家医学观察,并按规定进行新冠病毒核酸检测 ,同时需主动申报个人信息。具体规定如下:风险等级限制与暂缓建议根据厦门市疫情防控要求,上海中风险地区人员应暂缓来(返)厦,待所在地区风险等级调整为低风险后 ,方可规划行程 。
进厦门报备对象:从国内中高风险地区或有发生本土病例的重点关注地区入(返)厦人员,需主动报备。报备途径:通过“i厦门 ”微信公众号,点击【i服务】→【入厦登记】进行报备。出厦门报备对象:本市中小学幼儿园教职员工和学生,出市 、出省都需要报备 。
中高风险地区入厦须隔离7天+核酸检测!全国风险等级查询入口:对7天内有高风险区旅居史的入厦人员:实施7天集中隔离医学观察。对7天内有中风险区旅居史的入厦人员:实施7天居家隔离医学观察 ,如不具备居家隔离医学观察条件,采取集中隔离医学观察。
各地不得层层加码、过度防疫 。建议省内人员非必要不出省,如确需出省 ,出行前需查询目的地最新防疫规定。入厦方面:中高风险地区入厦:对所有来自或途经国内疫情中高风险地区的来(返)厦人员,一律实施14天集中或居家医学观察,并按厦门市规定实行新冠病毒核酸检测。
按厦门市疫情防控规定落实健康管理措施 。非必要不前往中高风险地区市民非必要不前往中高风险地区或有本土病例报告区域。必须前往者 ,返厦后需向社区和单位报备,配合落实管控措施。询问专线:厦门市24小时新冠询问专线0592-3279055。常态化防控措施关注官方权威发布,提高防范意识 ,做好自我健康监测 。
进入厦门 中高风险地区入厦须隔离7天+核酸检测!对7天内有高风险区旅居史的入(返)厦人员:实施7天集中隔离医学观察(第7天各开展一次核酸检测)。
抵厦后主动核酸检测,14天自我健康监测;出现发热等症状及时就诊,主动告知旅居史 ,避免乘坐公共交通工具。上海迪士尼相关入(返)厦人员范围:10月30日至10月31日进入上海迪士尼乐园和迪士尼小镇人员 。措施:尽快开展一次核酸检测,主动向社区、单位 、酒店报告。按厦门市疫情防控规定落实健康管理措施。
厦门市疾病预防控制中心于11月4日发布健康提醒,当前全国疫情防控形势严峻复杂,本轮疫情已波及20省份 ,截至11月4日21时,全国共有4个高风险地区、59个中风险地区 。
人脸识别入场 申领成功后,领物现场通过人脸识别验证身份。会展码绿码生成条件根据领物前7天内行程卡信息 ,分三类情况:省内无涉疫地区旅居史选手(11月25日领物)需满足:福建健康码绿码 + 行程卡 + 领物前48小时内厦门核酸阴性报告。
厦门疾控提醒有涉疫城市旅居史者需主动向社区、单位或酒店报备,并根据出发地和途经地疫情风险等级实施分类管理 。 具体如下:报备要求:有涉疫城市旅居史的人员需主动报备,报备途径为通过“i厦门”微信公众号 ,点击【i服务】→【入厦登记】。
发表评论
暂时没有评论,来抢沙发吧~