022年3月 ,河南省内有疫情发生的城市包括郑州市 、周口市、焦作市、濮阳市、商丘永城 、开封市、信阳市、洛阳市 。以下是这些地区的相关情况说明:郑州市作为河南省省会,郑州市疫情动态受广泛关注。可通过官方渠道获取确诊病例和无症状感染者数据详情 、中高风险区名单、封控区和封闭区名单等信息。

影响:两地的交通枢纽地位使其成为湖北人员进入河南的主要中转站,大量乘客在此换乘或前往周边县域 ,直接增加了疫情输入风险 。与湖北高校资源联系紧密学生流动规模湖北拥有武汉大学、华中科技大学等7所211高校,高校资源远超郑州。

河南疫情发生在南阳,信阳 ,驻马店,周口,商丘。根据相关资料显示:南阳,信阳 ,驻马店,周口,商丘 ,这都是河南豫南地区,豫东地区,人口多 ,出去工作的人也多,流动人口多,造成了疫情重灾区 ,河南管控力度大,及时得到了解决 。

信阳市:9月-10月出现零星病例,潢川县 、固始县等加强社会面管控 ,倡导非必要不离县。其他城市:洛阳、南阳、周口 、驻马店等地在2022年不同时间点均报告过本土病例,多与省外输入或聚集性活动相关,防控措施包括区域封控、全员核酸等。
截至近来,郑州全域均为低风险区 ,没有中风险地区。以下为详细说明:当前风险等级情况:根据现有信息,郑州市整体疫情风险等级处于低风险状态,未划分出任何中风险区域 。这一结论基于官方发布的最新数据 ,反映了当前疫情防控的阶段性成果。
截至近来,郑州金水区是低风险区,且郑州市全市均为低风险区 ,暂未调整风险等级。具体说明如下:金水区风险等级现状:根据现有信息,金水区近来均为低风险区 。这意味着在金水区范围内,疫情传播风险相对较低 ,居民的生活和出行受到的限制较少。
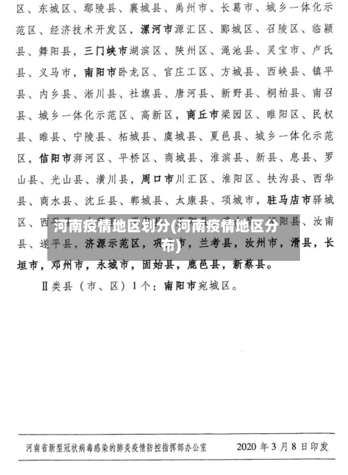
高风险地区:是总计新冠肺炎病例超过了50例,且〖Fourteen〗、天内是有聚集性疫情出现。中风险区域:14天之内有新增新冠肺炎确诊病例,总计新冠确诊病例没有超过50病例;共合计新冠确诊病例有超过50例 ,14天内并未出现聚集性疫情 。低风险地区:累计无确诊新冠病例,或者是持续14天没有新增确诊新冠肺炎病例。
与郑州一起被通报批评的城市,涉及不同问题类型,具体如下:对低风险地区人员采取限制措施 黑龙江省大庆市:与太原市共同被通报对低风险地区人员采取强制 、劝返、隔离等限制措施。此类行为违反了精准防控要求 ,增加了低风险地区人员流动的额外负担 。

022年河南确诊病例或无症状感染者分布涉及多个地市,具体如下:郑州市:作为河南省省会,人员流动频繁 ,是疫情重点防控区域之一,存在确诊病例或无症状感染者。驻马店市:在2022年疫情期间有确诊病例或无症状感染者出现,当地采取了相应防控措施。周口市:该市部分区域出现疫情 ,涉及确诊病例或无症状感染者,相关部门开展了排查和管控工作 。
商丘市:7月、8月报告省外输入病例,永城市、民权县等区域开展多轮核酸检测 ,部分场所临时关闭。信阳市:9月-10月出现零星病例,潢川县 、固始县等加强社会面管控,倡导非必要不离县。
022年河南省新增确诊病例涉及多个市 ,包括郑州市、驻马店市、周口市 、漯河市、安阳市、焦作市 、濮阳市、商丘市、开封市 、信阳市、洛阳市。具体说明如下:郑州市:作为河南省省会,人口流动频繁,是疫情防控重点区域,2022年多次报告新增确诊病例 ,疫情传播风险较高 。
截至2022年10月9日24时,河南省新型冠状病毒肺炎疫情最新情况如下:当日新增情况 本土确诊病例:新增11例郑州市7例(3例为重点人群筛查隔离管控发现、2例为跨区域协查发现;2例为无症状感染者转确诊病例)。南阳市1例(重点人群隔离管控发现)。省外返豫人员1例(点对点闭环管理) 。
月8日0—24时,河南省新增本土确诊病例14例 ,新增本土无症状感染者46例,无新增本土疑似病例。
〖壹〗 、信阳市:9月-10月出现零星病例,潢川县、固始县等加强社会面管控 ,倡导非必要不离县。其他城市:洛阳、南阳、周口 、驻马店等地在2022年不同时间点均报告过本土病例,多与省外输入或聚集性活动相关,防控措施包括区域封控、全员核酸等 。
〖贰〗、漯河市:2022年疫情期间有疫情发生 ,存在确诊或无症状感染情况,疫情防控工作持续推进。安阳市:作为河南省北部城市,2022年出现确诊病例或无症状感染者 ,当地迅速启动应急响应机制。焦作市:该市在2022年疫情期间有病例报告,涉及确诊或无症状感染,防控措施逐步落实 。
〖叁〗 、安阳市:累计报告433例,是河南省本轮疫情中累计病例数比较多的地市。近期每天新增确诊病例数多点散发 ,病例多发,还出现了农村地区确诊病例,农村地区医疗资源相对薄弱、人员防控意识可能不足 ,这增加了疫情防控的难度,使得安阳市防控形势复杂,任务艰巨。
〖肆〗、当日新增情况 本土确诊病例:新增11例郑州市7例(3例为重点人群筛查隔离管控发现 、2例为跨区域协查发现;2例为无症状感染者转确诊病例) 。南阳市1例(重点人群隔离管控发现)。省外返豫人员1例(点对点闭环管理)。本土无症状感染者:新增45例郑州市33例(28例为重点人群筛查隔离管控发现)。
〖伍〗、022年3月 ,河南省内有疫情发生的城市包括郑州市、周口市 、焦作市、濮阳市、商丘永城 、开封市、信阳市、洛阳市 。以下是这些地区的相关情况说明:郑州市作为河南省省会,郑州市疫情动态受广泛关注。可通过官方渠道获取确诊病例和无症状感染者数据详情、中高风险区名单 、封控区和封闭区名单等信息。
〖壹〗、数据佐证:截至2月4日24时,南阳确诊107例(含邓州15例) ,信阳确诊138例(含固始12例),均超过郑州的92例,成为河南疫情最严重的地区 。结论南阳和信阳因交通枢纽地位、与湖北高校资源紧密联系及劳务输出规模大 ,成为疫情跨省传播的关键节点。其地理位置与武汉的邻近性,叠加春节前后的人口流动高峰,最终导致两地确诊病例数位居河南前列,成为抗疫前线。
〖贰〗 、022年3月 ,河南省内有疫情发生的城市包括郑州市、周口市、焦作市 、濮阳市、商丘永城、开封市 、信阳市、洛阳市 。以下是这些地区的相关情况说明:郑州市作为河南省省会,郑州市疫情动态受广泛关注。可通过官方渠道获取确诊病例和无症状感染者数据详情、中高风险区名单 、封控区和封闭区名单等信息。
〖叁〗、郑州市、许昌市、漯河市 。根据河南疫情信息查询,截止到2022年12月13日 ,河南疫情最严重的几个城市是郑州市 、许昌市、漯河市。河南省,简称“豫”,中华人民共和国省级行政区。省会郑州 。
〖肆〗、河南省内近来疫情最严重的五个城市为:郑州市 、许昌市、漯河市、平顶山市 、鹤壁市。
〖伍〗、也正是由于这种原因 ,才导致温州的疫情严重。河南信阳为什么疫情严重 河南信阳疫情严重有两个原因,从地理位置来看的话,信阳就容易被殃及池鱼。信阳距离武汉只有一百多公里 ,与湖北的多个城市接壤 。当武汉爆发疫情之后,信阳绝对会率先成为疫情重发区之一。
〖壹〗、河南属于Ⅱ类疫区,为中风险区域。根据《基孔肯雅热防控技术指南(2025年版)》 ,全国按风险高低针对蚊媒传染病将地区分为四类,其中Ⅰ类为高风险(如广东 、云南等6省),Ⅱ类为中风险(含河南在内11省),Ⅲ类为低风险(如北京、陕西等8省) ,Ⅳ类为无风险(如黑龙江、新疆等7地区) 。
〖贰〗 、河南被归类为基孔肯雅热防控的Ⅱ类地区。分类依据:根据《基孔肯雅热防控技术指南(2025年版)》的分类标准,我国31个省(自治区、直辖市)及新疆生产建设兵团被划分为不同的流行风险地区。这一分类是基于媒介伊蚊的活跃程度、既往病例报告情况以及聚集性疫情的发生风险等因素综合评估得出的 。
〖叁〗、河南属于中华疫情区域中的重点疫区之一。详细解释如下:河南,位于中国中部 ,是全国疫情发展中的重要地区之一。特别是在疫情期间,河南遭受了疫情的多方面冲击,呈现出复杂多变的疫情态势 。新冠疫情初期 ,河南就迅速采取了严格的防控措施,为阻止疫情扩散发挥了重要作用。
〖肆〗 、河南是中国中部的一个省份,疫情期间被视为重点疫区之一。 河南在疫情初期迅速采取严格防控措施 ,有效阻止了疫情扩散 。 随着疫情变异和蔓延,河南经历了多次疫情的反复冲击,采取了封锁、核酸检测和疫苗接种等措施。 河南人民遵守防疫规定 ,共同努力抗击疫情,使疫情得到有效控制。
〖伍〗、三门峡属于低疫情区。全国疫区城市没有统一标准,河南也没有官方公布,但公布了一份交通管制名单 ,可以借鉴 。一级管控城市只有三个:郑州 、信阳、南阳,基本上可以默认为官方认定的疫区城市。按照网传信息,疫区则包括:郑州、信阳 、南阳、驻马店、周口和商丘。其实就是按照确诊人数写的 。
发表评论
暂时没有评论,来抢沙发吧~