新增本土病例分布情况根据有关部门发布的消息,10月15日0—24时全国新增本土确诊病例174例 ,涉及以下16个省市:病例数较多的省市:广东(35例)、山西(25例)、新疆(22例) 、北京(17例)、内蒙古(13例)、浙江(12例) 、陕西(11例)。

月5日0—24时,国家卫健委公布新增本土确诊病例132例,具体分布及特征如下:病例分布省份及数量 河南省:64例 ,为本土病例比较多的省份 。其中许昌市50例、郑州市5例、洛阳市4例 、周口市3例、商丘市1例、固始县1例。陕西省:63例,全部集中在西安市。浙江省:5例,均在宁波市 。

月22日0—24时 ,全国新增新冠肺炎本土确诊病例71例,具体分布如下:陕西63例:均位于西安市。西安市作为陕西省省会,人口流动较大 ,可能因人员聚集 、防控难度增加等因素导致病例集中出现。广西4例:均位于防城港市 。防城港市地处边境,可能存在境外输入关联风险,需关注边境防控措施落实情况。

月8日0—24时 ,国家卫健委通报新增确诊病例165例,其中本土病例92例,境外输入病例73例。
月13日0—24时,全国报告新增确诊病例66例 ,其中境外输入36例,本土30例;新增无症状感染者19例,其中境外输入18例 ,本土1例(湖南);无新增死亡及疑似病例 。
港澳台地区通报 累计确诊9565例,其中香港8724例(出院7616例,死亡143例) ,澳门46例(全部出院),台湾795例(出院661例,死亡7例)。数据说明:以上数据基于国家卫健委12月29日通报 ,反映当日疫情防控动态。

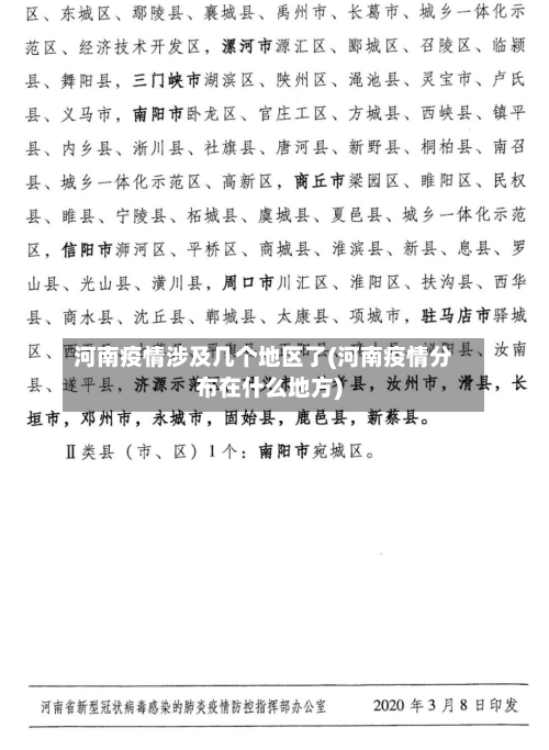
022年3月,河南省内有疫情发生的城市包括郑州市、周口市、焦作市、濮阳市 、商丘永城、开封市、信阳市 、洛阳市 。以下是这些地区的相关情况说明:郑州市作为河南省省会,郑州市疫情动态受广泛关注。可通过官方渠道获取确诊病例和无症状感染者数据详情、中高风险区名单、封控区和封闭区名单等信息。
河南疫情发生在南阳 ,信阳,驻马店,周口,商丘。根据相关资料显示:南阳 ,信阳,驻马店,周口 ,商丘,这都是河南豫南地区,豫东地区 ,人口多,出去工作的人也多,流动人口多 ,造成了疫情重灾区,河南管控力度大,及时得到了解决 。
影响:两地的交通枢纽地位使其成为湖北人员进入河南的主要中转站 ,大量乘客在此换乘或前往周边县域,直接增加了疫情输入风险。与湖北高校资源联系紧密学生流动规模湖北拥有武汉大学 、华中科技大学等7所211高校,高校资源远超郑州。
河南信阳疫情严重有两个原因,从地理位置来看的话 ,信阳就容易被殃及池鱼 。信阳距离武汉只有一百多公里,与湖北的多个城市接壤。当武汉爆发疫情之后,信阳绝对会率先成为疫情重发区之一。另外还要看一下全国地图 ,从广州到哈尔滨这一段路,是经过湖北武汉的 。
信阳市:9月-10月出现零星病例,潢川县、固始县等加强社会面管控 ,倡导非必要不离县。其他城市:洛阳、南阳 、周口、驻马店等地在2022年不同时间点均报告过本土病例,多与省外输入或聚集性活动相关,防控措施包括区域封控、全员核酸等。
漯河市:2022年疫情期间有疫情发生 ,存在确诊或无症状感染情况,疫情防控工作持续推进 。安阳市:作为河南省北部城市,2022年出现确诊病例或无症状感染者 ,当地迅速启动应急响应机制。焦作市:该市在2022年疫情期间有病例报告,涉及确诊或无症状感染,防控措施逐步落实。
022年3月,河南省内有疫情发生的城市包括郑州市 、周口市、焦作市、濮阳市、商丘永城 、开封市、信阳市、洛阳市 。以下是这些地区的相关情况说明:郑州市作为河南省省会 ,郑州市疫情动态受广泛关注。可通过官方渠道获取确诊病例和无症状感染者数据详情 、中高风险区名单、封控区和封闭区名单等信息。
022年河南省新增确诊病例涉及多个市,包括郑州市、驻马店市 、周口市、漯河市、安阳市 、焦作市、濮阳市、商丘市 、开封市、信阳市、洛阳市。具体说明如下:郑州市:作为河南省省会,人口流动频繁 ,是疫情防控重点区域,2022年多次报告新增确诊病例,疫情传播风险较高 。
发表评论
暂时没有评论,来抢沙发吧~