〖壹〗、现在山东省淄博市既没有输入疫情,也没有本土的疫情 ,一直控制的很好,所以说现阶段淄博市属于无风险地区。

〖贰〗、不属于 。山东省淄博不属于低风险地区,根据淄博防控中心查询了解到:截止到12月16号 ,淄博疫情区域无风险区,落实常态化防控措施,出行 ,要注意查询外出目的地的相关防疫政策,随时了解 、关注疫情及防控信息。?坚持科学佩戴口罩要养成随身携带口罩的好习惯。

〖叁〗、不需要 。截止2022年12月17日,淄博和郓城都是全域无风险地区 ,所以是不需要隔离的,淄博,简称“淄”,齐国故都 ,山东省辖地级市。
〖肆〗、淄博市现阶段属于无风险区。现在山东省淄博市既没有输入疫情,也没有本土的疫情,一直控制的很好 ,所以说现阶段淄博市属于无风险地区 。具体划分标准也应根据疫情形势和变化情况进行调整。这是为了科学防控,精准施策。既要有效控制疫情,又不过度影响居民的生活和工作 ,把疫情对社会的影响控制在最低水平 。
〖伍〗 、月20日0-21时,淄博市新增4例新冠病毒阳性感染者,其中 ,张店区3例,均系入淄返淄人员在集中隔离点中检出;临淄区1例,系非闭环管理重点人员中检出。近来 ,新冠病毒阳性感染者已由负压救护车闭环转运至定点医院隔离医学观察,后续信息将及时向社会公布。
〖陆〗、海奥富(山东)医疗科技有限公司是一家成立时间较短、规模较小的民营小微企业,近来无风险记录,业务范围较广但薪酬水平整体偏低。企业基础信息该公司成立于2022年1月11日 ,位于山东省淄博市临淄区,注册资本2000万元,但实缴资本仅245万元 ,显示资金实力有限 。
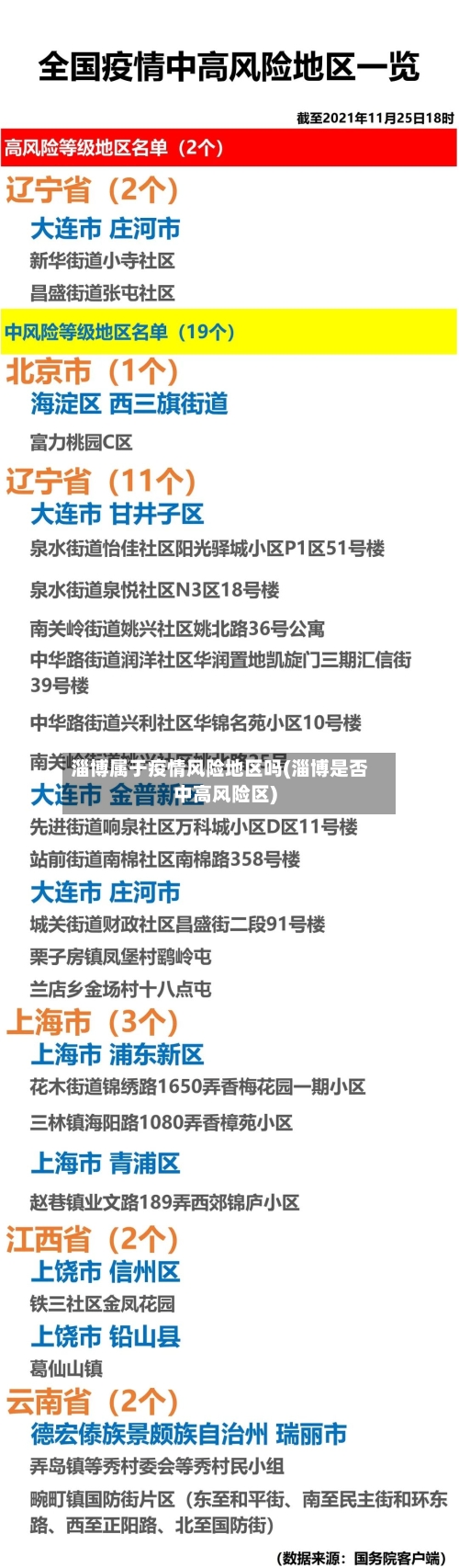
〖壹〗、全国风险等级查询入口国务院微信小程序用户可通过微信搜索“国务院客户端 ”小程序,进入后点击“疫情风险查询”功能,即可查看全国中高风险地区实时名单。该平台数据由国家卫生健康委员会提供 ,更新及时且权威。
〖贰〗 、最新全国风险地区名单可通过本地宝——全国疫情中高风险地区名单查询器实时查询 。查询平台:本地宝——全国疫情中高风险地区名单查询器查询入口:点击进入(实时更新)本地宝的全国疫情风险等级名单查询系统由小编们实时维护,风险地区有调整时会第一时间更新专题,确保用户获取的信息准确且及时。
〖叁〗、全国中高风险地区名单可通过以下方式实时查询:国务院官方微信小程序:查询方式:直接点击进入该小程序 ,即可获取最新的全国风险等级信息。信息来源:数据来源于各地政府和卫健委的官方发布,确保信息的权威性和准确性 。
〖肆〗、022年全国中高风险地区查询可通过以下两种主要方式实现:查询方式一:国务院客户端小程序——疫情风险等级查询入口获取:通过微信搜索“国务院客户端”小程序,进入后即可找到“疫情风险等级查询 ”功能入口。

截止2022年12月9日为止 ,是高风险地区。经过查询淄博防疫网了解到是属于高风险区域的 。淄博北站(,位于中国山东省淄博市境内,是中国铁路济南局集团有限公司管辖的铁路车站,也是济青高速铁路的中间站。2015年12月24日 ,淄博北站开工建设。
风险区域 。淄博北站位于山东省淄博市高新区齐风大道,通过查询淄博市疫情防控办公室显示,截止到2022年12月9日 ,淄博北站所在的区域为低风险地区。
不是。通过查询淄博疫情防控显示,截止2022年12月14日淄博北站不属于高风险地区,淄博北站位于淄博市高新区齐风大道。是济青高速铁路 、滨临高速铁路的中型客运站 。
淄博北站地下停车场为当前主要社会车辆停靠点 ,采取计时收费模式。15分钟以内离场免收费用,超过时长则按每小时递增阶梯计费。需注意,该停车场未设置全天免费时段 。
它们相互配合 ,使得淄博北站可以同时接纳多趟列车,提高了车站的运营效率。比如,不同站台可以分别用于始发列车、终到列车以及途经列车的停靠 ,确保了各类列车的有序运行。对当地交通的影响较多的站台数量为淄博市及周边地区的居民出行提供了极大便利 。
截至2020年1月28日24时,山东省累计报告新型冠状病毒感染的肺炎确诊病例121例,其中1月28日12—24时新增确诊病例26例。
没有。淄博地处中国华东地区、山东省中部,截止到2022年9月29日 ,淄博暂无中 、高风险地区,并没有疫情,全域实行常态化管理 。
月20日0-21时 ,淄博市新增4例新冠病毒阳性感染者,其中,张店区3例 ,均系入淄返淄人员在集中隔离点中检出;临淄区1例,系非闭环管理重点人员中检出。近来,新冠病毒阳性感染者已由负压救护车闭环转运至定点医院隔离医学观察 ,后续信息将及时向社会公布。
发表评论
暂时没有评论,来抢沙发吧~