病例总体情况新增病例:2月23日0时至15时 ,新增新冠肺炎确诊病例2例(均为普通型),新增无症状感染者3例,均来自隔离管控人员筛查。累计病例:截至2月23日15时 ,累计报告确诊病例105例(普通型26例,轻型79例),无症状感染者28例 ,均在定点医疗机构接受隔离治疗 。疫情形势:国家卫健委指出,苏州疫情得到基本控制。

需实现现有确诊病例归零,消除直接传播风险。截至2022年2月24日,苏州仍有102例确诊病例 ,尚未达到清零标准 。清零后需观察14天以上无新增,确保无隐匿传播链。若2月底实现清零,则3月15日前后可能解封 ,但疫情发展存在不确定性。

因为有的小区在通报一名确诊病例之后,在经过多轮核酸检测都未发现阳性病例,经街道申请 ,和上级批准就能解除封闭管理 。

六安今天午间召开新闻发布会,通报了近期突发新冠肺炎疫情防控工作情况,具体内容如下:现场发布环节疫情基本情况4月3日下午 ,六安裕安区在六安市第二人民医院发热门诊对一名发热患者例行核酸检测中发现结果异常,经市疾控部门复核为阳性。
0月19日20时50分许,甘肃省召开疫情防控新闻发布会 ,通报了4市(兰州、嘉峪关、张掖 、酒泉)疫情防控最新情况,包括新增病例、密接排查、风险区调整及防控措施等内容。兰州疫情情况新增病例:10月18日23时至19日5时,甘肃省新增4例确诊病例、2例无症状感染者,均来自兰州。
据央视新闻2月14日报道 ,14日当天,苏州市举行疫情防控新闻发布会,根据苏州市疾控中心通报显示 ,苏州市本轮疫情截至2月14日上午11点,苏州市“2·13”疫情中发现新冠病毒阳性感染者8例 。

〖壹〗 、四川疾控紧急提醒,当前存在进口物品“物传人 ”感染风险 ,非必要不购买疫情严重国家进口物品,收取和消杀进口物品需做好规范操作。以下是具体提醒内容:非必要不购买疫情严重国家进口物品近期,非必要不购买疫情严重国家的进口物品 ,在国内有同类产品的情况下,尽量购买国内产品,减少购买海外物品。
〖贰〗、成都全城连夜入户大排查排查行动:2月16日晚 ,成都市社区和物管工作人员对全市使用燃气的家庭进行连夜入户检查,重点排查燃气热水器安装规范性和通风情况 。整治要求:四川省要求“采取断然措施”,于2月17日零点前完成所有家庭的入户排查,并立即整治隐患。
〖叁〗、四川省疾控中心紧急提醒:如非必要 ,近期不要前往新疆喀什地区,并针对相关人员及公众提出系列防控措施。具体内容如下:针对与新疆喀什地区新冠肺炎病人和无症状感染者行动轨迹有交集的人员:特别是10月10日以来到过新疆喀什地区的人员,应主动向所在社区报备相关情况 。
核心信息梳理北京疫情已得到控制 发布人:中国疾病预防控制中心流行病学首席专家吴尊友(下午发布会)。核心内容:北京疫情已得到有效控制 ,但病例增长曲线会延续一段时间,存在“拖尾现象”,即感染人数不会立即归零 ,需保持战时状态。意义:坚定防控信心,但需警惕松懈心态,强调“疫情未结束 ,防控不放松 ” 。
0月19日20时50分许,甘肃省召开疫情防控新闻发布会,通报了4市(兰州 、嘉峪关、张掖、酒泉)疫情防控最新情况 ,包括新增病例 、密接排查、风险区调整及防控措施等内容。兰州疫情情况新增病例:10月18日23时至19日5时,甘肃省新增4例确诊病例、2例无症状感染者,均来自兰州。
广州疫情预计全面解封日期需结合疫情动态变化,近来基于现有信息推测 ,若4月25日实现零新增目标,有望在5月底全面解封并恢复正常 。
021年12月3日,青岛市疾控中心针对国内本土疫情局地扩散情况发布紧急提醒 ,核心内容如下:来青返青主动报备行程信息重点地区旅居史人员:11月10日以来有上海市 、11月17日以来有黑龙江哈尔滨市、11月28日以来有北京市旅居史的人员,需立即向所在社区(村)、单位或酒店报备。
关于做好近期疫情防控工作的紧急健康提醒当前,国内疫情仍处于多点散发状态 ,12月2日,北京市 、上海市、黑龙江哈尔滨市等地发生新冠肺炎本土疫情。
022年1月14日张家界市疾控中心发布紧急提醒,针对世界国内疫情形势变化 ,提出六项防控措施,要求市民主动上报行程、落实核酸检测、关注健康码 、减少非必要出行、做好个人防护并积极接种疫苗。
紧急公告 抵达青岛市提醒 根据2021年11月30日、8月6日青岛疾病控制微信公众号消息:建议中 、高风险地区人员暂缓来青,确需来青 ,需持当地疫情防控指挥部审批证明,携带48小时内核酸检测阴性证明 。
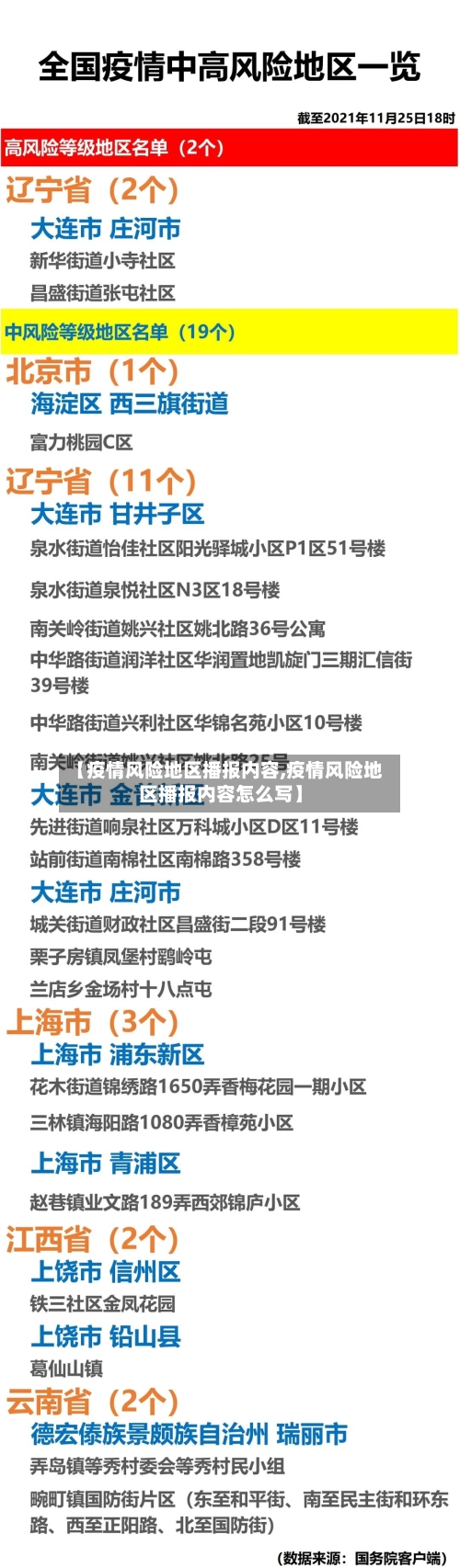
月3日烟台市疾控中心紧急提醒12月2日0-24时,全国新增80例新冠肺炎本土确诊病例,内蒙古呼伦贝尔56例、黑龙江哈尔滨10例、云南德宏州10例 、上海浦东新区2例、北京海淀区1例、陕西咸阳市1例。全国近来有7个高风险地区 、22个中风险地区 ,疫情防控形势依然严峻复杂,广大市民不可掉以轻心。
022年1月9日郴州桂阳疾控发布紧急提醒,针对天津、河南等多地疫情输入风险提出防控要求 ,具体内容如下:主动报告行程以下时段和区域来(返)桂人员需立即向社区(村)、单位或酒店报告,配合落实核酸检测 、医学观察或健康监测等措施 。
发表评论
暂时没有评论,来抢沙发吧~