北向资金在连续两天停盘后 ,今天复盘小幅流出。如果看好A股近期走势,今天复盘应该是流入的,但选取小幅流出 ,说明大盘大涨的概率不大,但也不会大跌,后期大盘还是以盘整为主 。整体市场以横盘震荡为主,“跌宕起伏”情况较多 ,应根据自身判断谨慎调整仓位。

通常讲,选取一只好股票,是取得良好收益的关键 ,而选取行业龙头股,无疑将是重中之重。 中国股市开办二十多年,股指起伏跌宕 ,一路坎坷,虽然,股市投资最终赚钱的比例比较有限 ,但是,只要是按照低估值标准,建仓行业龙头股 ,并坚持长期持有,不仅可抵御股市调整风险,同时,也能获得不错的收益 。

黄金行情背景:今年黄金行情跌宕起伏 ,每天有50 - 100点的波动,这种波动对波段交易者是福音,对新手小白则是挑战。市场如战场 ,投资黄金需谨慎。

年,他用全部积蓄2000元买入“豫园商城 ”,凭借邓小平南巡讲话引发的牛市 ,两个月内获利6000元,完成第一桶金积累。短线操作与资金增长:1992-1994年,陈大户通过研究上市公司报表和K线图 ,摸索出短线操作方法,账户资金从6000元增长至50万元 。毕业时,他拒绝财政局“铁饭碗” ,选取职业投资道路。
开始信心动摇,出现涨跌不同的情况。美国未来政策不稳定,纽约股市三大股指显示出投资者开始慌乱:美国在未来政策方面,现在十分不稳定 ,特别是针对未来经济应对政策,根本就没有出台 。现在美国民主党、共和党在不断吵架,从而也影响了纽约股市三大股指走势 ,因此才会出现跌宕起伏的情况。

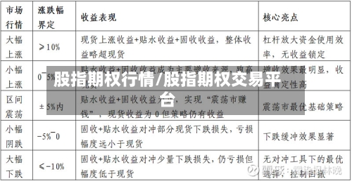
〖壹〗、上证指数高开突破3500点后形成单边大阳线,期权认购合约因行情与波动率共振出现近百倍涨幅,金融板块领涨 、北向资金大幅流入构成核心驱动 ,技术面多周期共振支撑趋势延续但需警惕短期回踩风险。
〖贰〗、技术分析指数趋势:大盘单边大涨收于3071点,后市目标3100点,关键点3070 ,支撑3050,阻力3090 。龙爪手指标:作为期权交易的核心趋势指标,该指标有助于把握完整波段及趋势 ,尤其在极端行情中表现突出。期权标的分析上证50:上涨02%,日线突破21线及五日线,趋势转向多头。
〖叁〗、通俗的理解就是虽然期权和期货一样是有杠杆,但买入50ETF期权不会有爆仓的概念 ,因为即便方向做错亏损上限也就是为权利金全部;另外他的波动较大,每天平均涨跌幅30%-50%左右 。如果对行情的判断比较准确的话,可以选取期权来实现盈利的最大化。
〖壹〗 、A股指数失守3400点 ,期权交割日认沽合约表现亮眼,后市关注超跌反弹与波动率变化 A股市场表现指数走势:受美股影响,A股早盘小幅低开于3394点 ,失守3400点整数关口。盘中多次震荡后形成单边下跌走势,跌穿3380点支撑后探底至3362点,尾盘略微反弹收于3367点 。
〖贰〗、月19日A股市场呈现分化格局 ,四大行创新高但市场整体冲高回落,预计上证指数明日将延续冲高回落走势,期权市场建议采取多空对冲策略。A股市场整体表现指数涨跌:上证指数上涨0.49% ,深证成指上涨0.08%,中小板指下跌0.26%,创业板指下跌0.14%。
〖叁〗、期权末日论效应是指在期权到期日前后,期权合约费用可能因市场交易行为 、投资者心理预期等因素出现异常波动 ,部分合约费用可能暴涨或暴跌,形成高收益与高风险并存的现象。
〖肆〗、月19日期权复盘及12月20日行情预判:市场短期底部震荡,探底回升可能性较大 ,但盘中或有新低 12月19日市场整体表现指数表现:12月19日市场全天震荡反弹,三大指数涨跌不一,北证50指数涨超3%终结9连阴 。沪深两市成交额44万亿 ,较上个交易日放量836亿,个股上涨和下跌家数相差不大。
〖伍〗、期权交割日出现认购认沽双双归零,主要因当日行情超窄幅震荡 ,期权末日轮行情未出现,主力控盘稳定点数收割买方权利金,同时波动率虽小幅升波但不足以改变合约价值归零的结局。行情表现与主力操作 当日指数呈现超窄幅震荡 ,振幅不足0.5%,大盘指数仅波动十几个点,行情走势极为平稳 。
〖陆〗 、“末日轮”效应:昨日是上证50ETF2月期权合约、沪深300ETF2月期权合约的最后走权日,期权市场的“末日轮 ”效应加剧了认沽期权的日内波动。接近交割日时 ,标的资产费用的大幅波动往往会引发相关期权费用的剧烈变动,导致认沽期权大幅上涨。
〖壹〗、在股指期货交割日,中证1000股指期权合约因指数大幅上涨 ,虚值合约变实值后收益可观,但风险同样较高,相比之下实值期权风险更可控 。 具体分析如下:中证1000股指期权在交割日表现突出:在股指期货交割日 ,中证1000指数区间涨幅达21%,对应的股指期权合约收益显著。以6900点合约为例,费用从20元涨至200多元 ,涨幅达9倍。
〖贰〗 、025年10月期指交割日是2025年10月17日(合约到期月份的第三个周五,遇法定节假日顺延) 。
〖叁〗、股指期货结算时间每月有一次,这个时间也是我们经常说的股指期货的交割日 ,这个时间是合约交割月份的第三个周五(遇法定节假日顺延),也就是每个月一次。具体的交易规则可以登录中国金融期货交易所官方网站查看。
〖肆〗、国内的股指期货交割方式都是现金交割,在交割日,空方以及多方都不需要用到实物 ,也可以称为不需要用到股票组合,每一份合约在交割日的时候会自动平仓 。而在交割的时候则是根据交割结算价计算出多方和空方的盈亏金额,最后将得出来的盈亏金额在盈利方和亏损方的保证金账户中划转完成交割。
〖伍〗、股指期货交割日一般是合约交易日的最后一天(最后交易日为合约到期月份的第三个周五 ,遇国家法定假日顺延)。买卖股指期货的本质是与他人签订在约定的时间内,按约定的费用和数量买卖期指的合约。约定的最后履约时间到了,买卖双方必须平仓(解除合约)或交割(现金结算) 。
〖陆〗 、因为交割日效应。在股指期货的交割日当天 ,交易中买卖失衡导致标的股票费用和交易量暂时扭曲。期货用现金交割的方式进行结算,而套利的平仓交易、套期保值的转仓交易与投机交易者操纵结算费用的欲望,在最后结算日的相互作用产生了到期日效应 。
股指期权交割日可能确实会是相对“无聊”的一天 ,市场大概率呈现窄幅震荡格局,缺乏明显的单边趋势性行情。具体分析如下:交割日市场特征:根据主力逻辑分析,今日是沪深300指数股指期权交割日 ,预计沪深300指数多数时间在4200-4250点之间窄幅震荡,空间幅度较窄。
股指期权市场确实存在通过精准操作实现巨额收益的暴富案例,但这类案例具有高度特殊性,需结合市场环境、策略选取及严格风控 ,且存在杠杆双刃剑效应 。
天赚5倍的情况确实存在,但属于极端个例,且伴随高风险。 以下从期权定义 、沪深300股指期权机制及交易策略三方面展开分析: 期权的核心机制:以小博大 ,但风险与收益并存期权赋予买方在约定日期以约定费用买入或卖出标的资产的权利,卖方则需履行对应义务。
港股、A股暴跌期间,有人通过腾讯港股期权在两个交易日内实现三百倍收益 ,主要源于股票期权的杠杆特性及市场波动下的期权价值巨变 。期权基本概念期权是赋予买方在约定日期以约定费用买入或卖出标的资产的权利的合约,卖方则有履行义务。
沪深300、上证50等ETF期权及股指期权的标的资产(如50ETF)费用大幅攀升,直接推动对应期权合约价值上升。例如 ,50ETF期权购9月2400合约因标的资产费用上涨,从深度虚值转为实值,权利金飙升 。
发表评论
暂时没有评论,来抢沙发吧~