〖壹〗、北京针对喀什方向人员启动进京必要管控措施,近来在喀什人员近期非必要不进京。管控措施背景:喀什无症状感染者数量上升,截至10月28日24时 ,新疆(含兵团)现有确诊病例45例(重症3例),无症状感染者138例,均为喀什地区疏附县报告。为严密防范疫情输入风险 ,首都严格进京管理联防联控协调机制已启动相关管控措施 。

〖贰〗 、近来在青岛的人员近期非必要不进京,确需进京的须持抵京前7日内核酸检测阴性证明或健康通行码“绿码”,并严格落实社区防控规定。具体说明如下:背景与风险截至10月13日24时 ,青岛市共发现12例新冠肺炎确诊病例,并将市胸科医院所在的楼山后社区定为中风险区域,全市正在开展大规模核酸筛查。

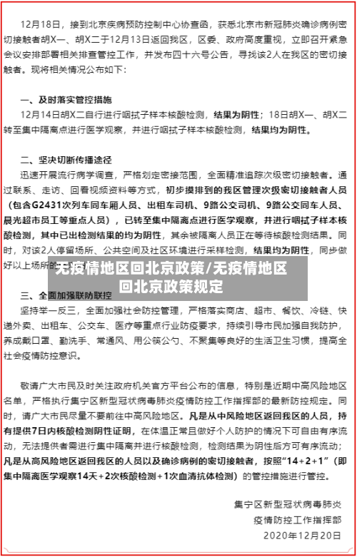
〖叁〗、非必要不进出京规定主要涉及进京、出京管理及特殊提示等方面 。进京管理倡导市民非必要不进京 、不返京 ,减少人员流动。确需进京的人员,须持北京健康宝绿码和48小时内核酸检测阴性证明,抵京后实施14天健康监测。从其他口岸入境进京人员 ,需在入境口岸所在地隔离观察满21天 。

〖肆〗、“限制出京”指因特定原因(如疫情防控)对离开北京的人员流动进行管控,原则上不建议或禁止非必要出京,以减少疫情传播风险。 具体可从以下方面理解:核心含义“限制出京 ”并非完全禁止所有人员离京,而是基于疫情防控需求 ,对出京行为进行约束。
〖伍〗、北京官方再次提醒市民非必要不要离开京城,那么现在全国的疫情属于什么情况? 现在全国的疫情已经得到了明显的控制,但是基本每个地方都有疫情 ,所以就是提倡不要离开京城 。
〖陆〗 、022年3月出京入京最新通知为非必要不出京,进返京须持48小时内核酸检测阴性证明和“北京健康宝”绿码,进京后7两小时内须进行一次核酸检测(通勤人员按照现有政策规定执行)。具体说明如下:2022年3月出京入京最新通知出京最新通知近期非必要不出京 ,不前往新增感染者及中高风险地区所在地级市。
想要将外地户口迁入北京,需满足一定的条件 。主要包括:在北京有稳定的工作和居住场所,连续一定时期的社保缴纳记录 ,以及符合北京市的相关政策规定。具体迁入条件可能会因政策调整而发生变化,请关注北京市最新政策。
六环内及通州区全域:进入北京市六环路(不含)以内道路、通州区全域范围(不含高速公路主路)的外省市号牌机动车,需办理六环内进京证。延庆部分道路:延庆区部分道路(如世园会周边、八达岭长城等区域)也纳入限行范围 ,需提前办理进京证并遵守限行规定 。
在疫情期间,绿色健康码和正常行程码是进入北京的基本条件。很多景区 、公共场所会要求提前预约,像故宫、八达岭长城等热门景点,不提前预约根本无法进入。而且 ,核酸检测阴性证明也可能是必要的,尤其是从一些疫情中高风险地区来的人员 。
外地人进京落户的条件主要包括以下几种方式:积分落户:需要持有北京居住证、不超过法定退休年龄、在京连续缴纳社保7年以上 、无刑事犯罪记录。这些条件共同构成了积分落户的基本要求,满足这些条件的申请人可以通过积分排名的方式获得落户资格。
开车北京旅游怎么进北京?外地牌照的车进京 ,需要有绿色环保标志才能进京 。外地牌照车辆进京,需要在高速、或者国道进京检查站办理进京通行证,进京通行证分临时和长期两种 ,临时通行证有效期7天,不受限号措施限制,长期有效期半年 ,需按北京限号措行驶,办理进京证凭行驶证、驾驶证就可以。

综上所述,现在的唐山人可以直接去北京的医院 ,但需确保健康码绿色并遵守相关疫情防控规定。
你要是不使用医保费用,直接拿着身份证去就医就可以了 。要是医保报销就要由唐山市的医院办理转院手续,证明在唐山市不能医治该病,然后医保管理中心盖章。
从唐山前往北京阜外医院 ,您可以按照以下步骤: 先从唐山站乘坐火车或动车前往北京。建议提前预订车票,以避免出行时没有座位 。 抵达北京后,可以选取乘坐地铁或公交前往阜外医院。
近来出京后能否返京需根据具体情况判断 ,非特定风险地区人员持48小时内核酸阴性证明和“北京健康宝”绿码即可返京,不存在出京后不让回来的情况。具体说明如下:限制进返京的人员范围 14日内有新增本土新冠病毒感染者所在县旅居史人员:严格限制进返京。此类人员因存在较高疫情传播风险,需遵守相关防疫规定 ,暂缓返京 。
现在出京后能否回北京,取决于具体的出京情况和北京的疫情防控政策。出京政策 出京人员需严格遵守北京的出京政策。例如,不得前往7天内有1例及以上感染者所在县 ,以避免因违反政策而无法返回北京 。
北京出京没有限制。以下是关于北京出行限制的相关说明:出京政策 近来,北京市对于市民出京没有明确的限制措施。市民可以根据自身需求和实际情况,自由安排出京行程 。进京政策 与出京政策不同 ,北京市对于外地车牌进入六环内行驶是有限制的。
法律分析:14日内有新增本土新冠病毒感染者所在县旅居史人员严格限制进返京,14日内有陆路边境口岸所在县旅居史人员非必须不进返京。其他地区人员持48小时内核酸检测阴性证明和“北京健康宝 ”绿码即可进返京,不存在出京后不让回来的问题 。
出京后还能回京。出京后持48小时内核酸检测阴性证明和北京健康宝绿码即可进京。核酸检测的物质是病毒的核酸 。核酸检测是查找患者的呼吸道标本 、血液或粪便中是否存在外来入侵的病毒的核酸,来确定是否被新冠病毒感染。因此一旦检测为核酸阳性 ,即可证明患者体内有病毒存在。
临时出北京10小时,可以回北京。但是出北京不能去有新冠病例的县旗,回来时需要出示48小时内的核酸绿码 。回京后要严格执行相关要求 ,向社区居委会、村委会报备并按要求3日3检,不聚集,到人员密集区域活动等。
发表评论
暂时没有评论,来抢沙发吧~