截至2022年3月10日13:41:18 ,杭州萧山区未调整风险等级,全域为低风险地区。具体说明如下:风险等级情况根据公开信息,3月10日杭州萧山区无中高风险地区 ,全域维持低风险状态 。风险等级的划分通常基于疫情传播风险、病例数量及分布范围等综合因素,低风险地区意味着当地疫情形势总体可控。

风险等级调整:自12月21日12时起,萧山区北干街道龙湖春江天玺17幢已调整为低风险地区,杭州市全域均为低风险。跨省出行政策:依据国家联防联控机制相关规定 ,对萧山区居民跨省出行不再作限制 。这意味着萧山区居民可以自由跨省出行,无需担心因地区风险等级而受到出行限制。
022年杭州全域为低风险地区,可正常出入 ,但萧山区义桥镇人员出行可能受限,具体需遵循当地最新防疫规定。
萧山是常态化防控区,没有低、中 、高风险等级。最新消息:02030 ——萧山区靖江街道疫情防控恢复常态化 。在广大市民的积极配合下 ,2022年8月27日至8月29日,萧山区靖江街道进行了三轮核酸检测,结果均为阴性。自2022年8月30日8时30分起 ,靖江街道恢复正常疫情防控。
严重 。根据国家疫情防控中心公告显示截止2022年12月9日杭州萧山新增18例感染者,属于高风险地区,该地疫情十分严重。萧山区 ,隶属于浙江省杭州市,位于浙江省北部、杭州湾南岸、钱塘江南岸,地处中国县域经济最为活跃的长三角南翼,东邻绍兴市柯桥区。
截至2022年3月10日13:41:18 ,杭州萧山区未调整风险等级,全域为低风险地区 。具体说明如下:风险等级情况根据公开信息,3月10日杭州萧山区无中高风险地区 ,全域维持低风险状态。风险等级的划分通常基于疫情传播风险 、病例数量及分布范围等综合因素,低风险地区意味着当地疫情形势总体可控。
通过查询相关资料显示:杭州萧山疫情不严重 。因为截至2022年9月7日,杭州萧山全域为常态化防控区域 ,没有低中高风险等级,并没有出现新增确诊患者,所以说杭州萧山疫情不严重。
接种时间 4月12日:13:00—16:30 4月14日:13:00—16:30 4月16日:8:00—16:00 接种地点 新塘街道文华服饰方舱点:浙江文华服饰有限公司(仅4月12日、14日开放 ,且为智飞龙科马、康希诺疫苗唯一接种点)。新塘街道南江公园方舱点:南江公园-东门 。注意事项 携带证件:成人需携带身份证和接种凭证。
萧山区 宁围盈丰街道方舱接种点:周六盈丰方舱开放,周日宁围方舱开放。楼塔镇社卫:周六开放新冠疫苗接种。所前镇社卫:周六下午开放新冠疫苗接种 。浦阳镇社卫:周日上午开放新冠疫苗接种。新街街道社卫:星期六日均有新冠疫苗接种。党湾镇社卫:周六有新冠疫苗接种 。
可以的。18岁以上,且基础免疫满6个月的苏州居民可以提前电话预约接种。
电话预约后 ,需要等待医院通知 。有苗且符合条件就可以接种,具体以预约医院为准。

〖壹〗 、杭州属于低风险等级。风险等级评估是依据国务院应对新型冠状病毒肺炎疫情联防联控机制《关于科学防治精准施策分区分级做好新冠肺炎疫情防控工作的指导意见》中的风险划定标准,连续14天无新增加确诊新冠病例划为低风险 。低风险地区实施外防输入的策略,全面恢复生产生活秩序。行程码星号有两种方式消失:14天后自行消失。
〖贰〗、截止4月23日 ,杭州临平区不是高风险地区,仍为低风险地区,但区内划分有封控区、管控区 、防范区三类重点管控区域 。具体说明如下:临平区整体风险等级根据公开信息 ,临平区整体维持低风险地区状态,未被划定为高风险或中风险区域。风险等级划分通常以行政区划为单位,而临平区近来未触发升级条件。
〖叁〗、月4日杭州西湖区没有调整疫情风险等级。具体信息如下:西湖区风险等级情况:截至2022年2月5日04时 ,西湖区没有中高风险地区,全域为低风险地区 。杭州市整体风险等级名单(截至2022年2月4日):高风险地区(1个):富阳区咕甜全球母婴店(咕甜全球进口母婴生活馆)。
〖肆〗、截至2022年2月26日,杭州属于低风险地区。
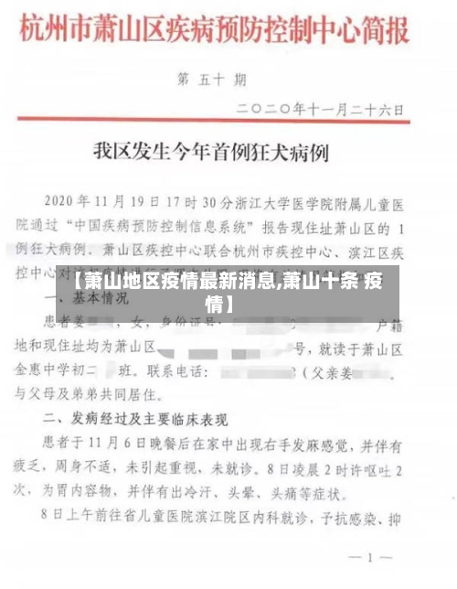
〖壹〗 、杭州市萧山区疫情防控工作领导小组办公室于2022年1月26日发布《致广大市民的公开信》 ,主要内容如下:近期,萧山区报告新冠肺炎确诊病例,为进一步做好疫情防控工作 ,从严从紧落实防控措施,现对广大市民提出以下要求:主动申报:积极配合核酸检测和健康管理等措施 。
〖贰〗、近日,杭州各区县陆续发布关于返乡相关的政策要求,杭州已有西湖区、萧山区、钱塘新区 、临安区、建德市、淳安县 、桐庐县发布相关的返乡申报及主动报备的信息 ,各区县返乡要求详见下文。
〖叁〗、配合村、社区和有关部门做好各项防控工作,瞒报 、谎报、漏报、迟报旅居史和健康状况等信息,或拒不配合管控措施的将被依法追究责任。要及时关注权威部门发布的信息 ,不信谣 、不传谣,不乱发信息 。积极接种新冠疫苗。
〖肆〗、配合常态化疫情防控请广大市民及外地来舟返舟朋友保持风险意识、责任意识 、法律意识,主动配合做好“三天一次 ”常态化核酸检测。进出公共场所、乘坐公共交通时请主动配合“一扫三查” 。
021年杭州萧山零售药店因疫情防控需要 ,暂停销售退热、止咳、抗病毒 、抗菌素四大类疫情监测药品,恢复时间另行通知。具体说明如下:政策背景与目的鉴于杭州市疫情防控形势严峻,为阻断新冠肺炎疫情传播途径、遏制疫情扩散 ,萧山区实施了这一临时管控措施。
在国内中高风险地区动态清零且全省疫情防控形势平稳的情况下,除医院等重点场所外,机场、火车站 、长途客运站、政府机关、学校 、养老和儿童福利机构等场所可停止查验“行程卡” ,但仍需落实测温、亮码、戴口罩等常态化措施 。
青海海南州:11月16日,海南州市场监督管理局发文称,经海南州疫情防控指挥部研究决定,全州零售药店即日起恢复销售退烧 、止咳、抗病毒、抗菌素四类药品。黑龙江哈尔滨:自11月17日起 ,各药店可恢复销售退热 、抗生素、抗病毒、咳嗽感冒类药品,并严格执行实名登记报告制度。
缺陷问题 被检查的10家零售药店共存在违反GSP的缺陷问题140项,其中主要缺陷26项 ,一般缺陷114项。这些问题涉及药品购销渠道、执业药师配备 、处方药销售、药品网络销售、重点品种追溯体系 、假劣药质量风险控制、冷链药品管理、药品储存地址及范围 、温湿度监测以及疫情防控医疗器械等多个方面 。
即日起,所有市外来区返区人员要提供重庆本地的核酸检测阴性证明,可凭社区报备单免费核酸检测。强化多点监测预警督促辖区各类医疗机构做好院感防控工作 ,督促发热门诊、基层医疗卫生机构发挥好“哨点 ”作用。零售药店做好购买“四类药品”人员信息登记、排查 、推送等工作 。
多元化发展方向:零售行业不能仅承担药物可及性的作用,更需要深度挖掘渠道背后潜力,为患者创造更多价值。
发表评论
暂时没有评论,来抢沙发吧~