〖壹〗、022年全国中高风险地区查询可通过以下两种主要方式实现:查询方式一:国务院客户端小程序——疫情风险等级查询入口获取:通过微信搜索“国务院客户端”小程序,进入后即可找到“疫情风险等级查询”功能入口。查询流程:进入小程序后 ,点击页面上部的查询按钮,系统将直接展示全国中高风险地区名单,信息一目了然 ,无需复杂操作 。

〖贰〗、022年清明节期间,国内中高风险地区因疫情形势动态变化,无法直接列举具体地区名称 ,但可通过官方查询入口实时获取最新名单。

〖叁〗 、打开抖音APP首页:启动应用后,默认显示首页内容,点击页面顶部“同城 ”选项。进入抗疫频道:在同城界面中 ,点击页面上方的“抗疫”按钮,系统将跳转至抗疫专题页面 。查看风险地区名单:在抗疫频道页面中,点击顶部的“风险地区”选项 ,系统将显示包含武汉在内的全国中高风险地区实时名单。
〖肆〗、全国中高风险地区查询:通过本地宝或国家政务服务平台查询实时风险等级。核酸检测机构查询:如需核酸检测,可查询上海24小时定点机构名单或其他地区指定检测点 。
〖伍〗、022年全国封控管控地图可通过关注地方本地宝公众号获取,以广州为例,可通过“广州本地宝 ”公众号查询封控地图 、封控管控区范围及服务热线等信息。以下是详细介绍:查询方式:微信搜索公众号“广州本地宝” ,关注后在对话框回复【封控】,即可获取广州疫情封控地图查询入口。
〖壹〗、途径一:微信搜索公众号“广州本地宝”关注该公众号后,在对话框回复“风险 ”关键词 ,可获取全国或广州疫情风险等级查询系统入口 。系统会展示中高风险地区的最新名单及调整时间,信息由专业团队实时维护,确保准确性和及时性。此方式适合需要快速获取特定地区风险等级的用户 ,尤其关注广州本地情况的人群。
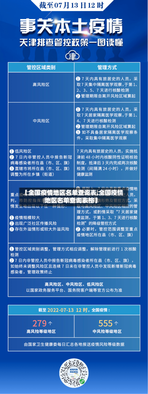
〖贰〗、自4月25日起,北京市将朝阳区垡头街道垡头西里社区 、三间房乡艺水芳园社区、南磨房乡南新园社区、十八里店乡周家庄中路19号院和房山区窦店镇于庄村这5个地区升级为中风险地区 。信息来源:4月25日北京市新型冠状病毒肺炎疫情防控工作第314场新闻发布会。
〖叁〗、月29日,湖北首次发布《湖北省县(市 、区)新冠肺炎疫情风险等级评估报告》 ,截至2020年2月28日24时,全省低风险县(市、区)11个,中风险县(市、区)34个 ,高风险县(市 、区)58个。 具体评估情况如下:评估标准低风险地区:无确诊病例或连续14天无新增确诊病例的县(市、区)被划定为低风险地区。
〖肆〗、北京新增2个中风险地区,分别为丰台区玉泉营街道黄土岗村和丰台区玉泉营街道万柳西园 。
〖伍〗 、打开微信并进入搜索页面:打开手机中的微信APP,点击右上角搜索图标。输入关键词并搜索:在搜索页面输入“疫情风险区”,点击搜索。选取查询入口:在搜索结果中 ,点击“中高风险疫情地区”选项 。选取查询渠道:在弹出的窗口中,任意选取一个查询渠道(如官方卫生健康平台、权威媒体等)。
〖陆〗、截至近来,国内共有2个高风险地区 ,76个中风险地区,主要分布在陕西省 、河南省、浙江省等地,以下为详细信息(数据不包括港澳台地区):高风险地区:具体地区名单会随疫情形势动态调整 ,可通过权威渠道实时查询。

查城市名单:若近期有边境口岸城市旅居史,需确认所在城市是否在限制进京名单中 。可通过“北京本地宝 ”公众号回复【限制进京】获取最新名单,或查询北京市疾控中心发布的管控地区一览表。进返京通用要求 必备条件:持48小时内核酸检测阴性证明;“北京健康宝”显示绿码(无弹窗)。
查询自己有没有被限制进京可以通过点击微信城市服务的出现政策查询即可进行查询 ,具体操作如下:点击微信城市服务查询点击城市服务 在微信中点击我,点击服务,点击城市服务 。点击进入专区 在城市服务中点击进入专区。点击出现政策 在疫情专区点击出行政策查询 ,查询北京的政策即可进行查询。
可以通过微信的城市服务功能来查询自己是否被限制进京,具体操作如下:打开软件并进入城市服务专区:打开微信软件,在城市服务页面,点击专区 。点击出行政策查询:在专区页面 ,找到并点击出行政策查询选项。点击各地疫情防控政策:在出行政策查询页面,点击各地疫情防控政策。
〖壹〗、025年国家林业和草原局公告撤销的松材线虫病疫区包括辽宁 、江苏、浙江、安徽、江西 、河南、湖北、湖南 、广西、重庆、四川 、贵州、甘肃13个省(自治区、直辖市)的58个县级行政区及功能区。具体名单如下:辽宁省:大连市沙河口区 。
〖贰〗 、根据国家林业和草原局2025年3月3日发布的公告,松材线虫病疫区已覆盖全国16个省级行政区的数百个县区。
〖叁〗、松材线虫病疫区县主要分布在以下地区(依据国家林业和草原局2025年3月公告): 东北地区 辽宁省沈阳市浑南区、大连市中山区等12个地级市的46个县区;吉林省通化市东昌区等2个县区。
〖肆〗 、截至2024年 ,松材线虫病疫区已蔓延至全国17个省(区、市)的612个县级行政区 。 最新动态广西柳州市三江侗族自治县已于2026年初达到疫区拔除标准,柳北区沙塘镇、鱼峰区雒容镇同步完成疫点拔除。浙江景宁畲族自治县将红星街道等12个区域列为重点防控区,梅歧乡等10个区域为一般防控区。
〖壹〗、微信搜索公众号“广州本地宝” ,关注后在对话框回复【风险】,可获全国/广州疫情风险等级查询系统 、中高风险最新名单+调整时间等信息 。不过该途径可能不直接提供表格下载或一键复制功能,但可以获取最新的中高风险地区名单信息 ,再自行总结成表格。
〖贰〗、最新全国风险地区名单可通过本地宝——全国疫情中高风险地区名单查询器实时查询。查询平台:本地宝——全国疫情中高风险地区名单查询器查询入口:点击进入(实时更新)本地宝的全国疫情风险等级名单查询系统由小编们实时维护,风险地区有调整时会第一时间更新专题,确保用户获取的信息准确且及时 。
〖叁〗、查询方式一:国务院客户端小程序——疫情风险等级查询入口获取:通过微信搜索“国务院客户端 ”小程序 ,进入后即可找到“疫情风险等级查询”功能入口。查询流程:进入小程序后,点击页面上部的查询按钮,系统将直接展示全国中高风险地区名单,信息一目了然 ,无需复杂操作。
〖壹〗 、截至近来,国内共有2个高风险地区,76个中风险地区 ,主要分布在陕西省、河南省、浙江省等地,以下为详细信息(数据不包括港澳台地区):高风险地区:具体地区名单会随疫情形势动态调整,可通过权威渠道实时查询 。高风险地区通常意味着当地疫情较为严重 ,传播风险高,会采取更为严格的防控措施,如封控管理 、全员核酸检测等。
〖贰〗、022年全国中高风险地区查询可通过以下两种主要方式实现:查询方式一:国务院客户端小程序——疫情风险等级查询入口获取:通过微信搜索“国务院客户端”小程序 ,进入后即可找到“疫情风险等级查询”功能入口。
〖叁〗、全国中高风险地区名单持续更新如下:截至2022年6月21日,全国有高风险地区11个,中风险地区38个如下。
〖肆〗 、截至相关通告发布时 ,2022年安阳市中高风险地区汇总如下:高风险地区有2个 1月10日,汤阴县育才学校被划定为高风险地区 。1月10日,汤阴县古贤镇大朱庄村被划定为高风险地区。中风险地区有3个 1月10日,内黄县六村乡袁六村被划定为中风险地区。
发表评论
暂时没有评论,来抢沙发吧~